传统的通用计算已经无法满足当今日益暴增的信息处理的需求,未来的计算模式朝着更专用、更高能效的方向蓬勃发展。伊辛计算(Ising computing)是一种新型计算技术,面向不能用多项式时间内求解的复杂问题(Non-deterministic polynomial-time (NP)-hard problems),如组合优化、大数分解、图像处理、密钥破解等领域有着重要应用。目前的伊辛计算机多基于光纤(optical fiber)、忆阻器(memristor)、纳米振荡器(nano oscillator)、互补金属氧化物半导体(CMOS)等技术进行构建,存在着硬件冗余、规模受限、能耗较高等问题。
51视频
、碳基电子学研究中心的司佳助理研究员提出了用一种特殊的自旋器件-超顺磁性隧道结(superparamagnetic tunnel junction)来构造伊辛计算单元(Ising spin),进而搭建伊辛计算机的方案。该器件的能量势垒较低(<15KBT),在室温下受到热噪声的扰动,可随时间呈现一定概率的高阻、低阻状态,概率大小由流经器件的电流决定,可用sigmoidal曲线拟合,如图1所示。此特征曲线与伊辛计算单元的玻尔兹曼分布概率曲线高度一致,可简单、高效地进行硬件实现。

图1.基于超顺磁性隧道结的全联通伊辛模型及器件概率曲线
实验将80个超顺磁性隧道结集成在一个PCB板上,通过外围电路控制,实现了一个功能全面的80个节点的伊辛计算机,并通过算法设计,成功求解了70个城市的旅行商问题(此问题通常需要4761个节点),如图2所示。与现有伊辛计算机相比,本工作具有最高的能量效率。


图2.伊辛计算机实物与电路图、70城市旅行商问题的最优路径
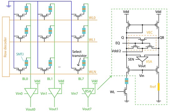
研究者进而提出了与MRAM技术兼容的cross-bar系统架构,如图3所示,通过仿真验证了4Kb节点的计算功能,展示了此方案未来大规模集成的可能性。

图3.可大规模集成的Cross-bar系统架构
相关研究成果以题为“Energy-efficient superparamagnetic Ising machine and its application to traveling salesman problems”的论文,于4月24日在线发表于《自然·通讯》(Nature Communications)期刊。51视频
、碳基电子学研究中心司佳助理研究员为第一作者,新加坡国立大学Hyunsoo Yang教授为通讯作者。
论文链接://www.nature.com/articles/s41467-024-47818-z